A brief description
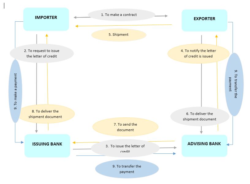
A letter of credit (hereafter referred to as “LC”) is a payment method that arranges conflict of interests between the buyer and the seller and used with the purpose to decrease the risk caused by the payment to be made and default of product supply.
|
Импортлогч (худалдан авагч)
|
Экспортлогч (худалдагч)
|
|
|
|
Fees and commissions for the issuing LC |
|
|---|---|
|
To issue a LC |
0.2% /min. USD 150.0, max USD 350.0/ |
|
To check LC documents and perform the payment |
USD 50.0 |
|
Additional services (fees deducted based on the customer’s request) |
|
|
To increasing the amount of a LC (from increased amount) |
0.2% /min. USD 50.0, max. USD 150.0/ |
|
To amend LC’s terms and conditions |
USD 50.0 |
|
To cancel a LC |
USD 50.0 |
|
For the each set of conflicted documents |
USD 50.0 |
|
To dispatch documents by post |
According to DHL rates |
| The risk commission will be charged additionally for issuance of uncovered LC. | According to contract: (Foreign currency - min. USD 150.0) |
| According to contract: (Domestic currency – min. MNT 150,000.0 ) | |
|
Any other banking fees and commissions related to a LC shall be borne by a LC applicant. |
|
|
For the confirmed LC, foreign bank’s fees and commissions will be added. |
|
|
Fees and commissions for the receiving and advising LC |
|
|---|---|
|
To advise issued LC |
USD 30.0 |
|
To check LC documents and perform the payment |
0.15% /min. USD 75.0, max. USD 350.0/ |
|
Additional services (fees deducted based on the customer’s request) |
|
|
To advise amendments of a LC |
USD 10.0 |
|
To advise cancellation of a LC |
USD 25.0 |
|
Risk commission of confirming LC issued by other banks |
Set by the Credit Committee (min.USD150.0) |
|
To dispatch documents by post |
According to DHL rates |
|
Any other banking fees and cost related to a LC shall be borne by the beneficiary. |
|